芹菜素与人类健康关系探讨
09/28/2025 14:42:08
芹菜素(apigenin),又称芹黄素、洋芹素。是一种黄酮类化合物。在自然界广泛分布。主要存在于瑞香科、马鞭草科、卷柏科植物中,广泛分布于温热带的蔬菜和水果中,尤以芹菜中含量为高。芹菜素具有抗肿瘤、心脑血管保护、抗病毒、抗菌等多种生物活性。同时,芹菜素具有多种药理功效,例如,具有抑制致癌物质的致癌活性、作为治疗HIV和其它病毒感染的抗病毒药物、MAP激酶的抑制剂、治疗各种炎症、抗氧化剂、镇静、降压等方面。分析芹菜素对健康的影响,开发多种利于健康的天然食品、药品,促进居民身体健康。

1 天然类黄酮芹菜素,一种有效对抗神经系统癌症的药物
癌症是全球范围内严重的公共卫生问题,神经系统(NS)癌症是最危及生命的恶性肿瘤之一。已经致力于引入具有最小副作用的天然抗癌剂。芹菜素是一种可食用的类黄酮,在许多蔬菜和水果中大量存在。芹菜素具有多种药理活性,包括抗氧化、抗微生物和抗癌作用。本文就芹菜素和结构相似的黄酮类化合物对胶质母细胞瘤和神经母细胞瘤的治疗作用作一综述。目前的证据表明,芹菜素具有穿过血脑屏障的独特能力,其抗氧化,抗衰老,神经原性和神经保护作用使这种黄酮类化合物成为治疗神经退行性疾病的绝佳选择。芹菜素对正常神经细胞毒性较低,但对NS癌细胞的杀伤作用是通过激活多种信号通路和分子靶点实现的。芹菜素的抗肿瘤作用机制包括诱导细胞周期阻滞和凋亡,抑制细胞迁移、侵袭和血管生成等。芹菜素是一种很有前途的药物,但其生物利用度低是其应用于临床前必须解决的重要问题。最近,芹菜素的脂质体和聚乳酸-乙交酯纳米粒的纳米递送极大地改善了该药剂的功能。因此,研究载芹菜素纳米载体对NS癌细胞系和动物模型的药物作用是未来研究的建议。
作为一种天然存在的类黄酮,芹菜素已显示出对包括NS癌在内的多种人类恶性肿瘤的抗癌功效。芹菜素对神经元细胞的低毒性,沿着其在胶质母细胞瘤和神经母细胞瘤细胞中同时触发的广泛的信号传导途径和靶点,证明了芹菜素作为有前途的药剂的作用。然而,芹菜素生物利用度低是将这一有价值的黄酮类化合物引入临床前必须解决的重要问题。到目前为止,芹菜素的抗癌活性主要是在体外和动物模型上研究的,而关于芹菜素的其他有益作用(如其神经保护作用)的临床研究非常有限。限制芹菜素临床试验的主要原因是其在水和非极性溶剂中的溶解度非常低,并且具有高渗透性和降解性。为了克服芹菜素的生物利用度差,提高其功能性,使用纳米载体是一个有趣的策略。因此建议在未来的研究中调查装载芹菜素的纳米载体对NS癌细胞系和动物模型的药物作用。

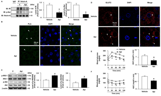
2 芹菜素靶向胎球蛋白-A改善肥胖诱导的胰岛素抵抗
胎球蛋白-A是肝细胞分泌的肝细胞因子,与胰岛素受体结合,从而损害胰岛素信号通路的激活,导致胰岛素抵抗。芹菜素是一种从植物中分离出来的类黄酮,对胰岛素抵抗具有有益的作用;然而,其调节机制尚未完全了解。在本研究中,研究了芹菜素对胰岛素抵抗保护作用的分子机制。在Huh7细胞中,芹菜素处理通过降低活性氧介导的酪蛋白激酶2α(CK2α)-核因子κ轻链活化增强子B活化降低胎球蛋白A的mRNA表达;此外,芹菜素降低CK2α-依赖的胎球蛋白A磷酸化水平,从而通过自噬途径促进胎球蛋白A降解,导致胎球蛋白A蛋白水平降低。此外,芹菜素防止形成的胎球蛋白-A-胰岛素受体(IR)复合物,从而挽救棕榈酸(PA)诱导的损伤的胰岛素信号通路,证明了增加磷酸化的IR底物-1和Akt,和葡萄糖转运蛋白2从胞质到质膜。在用芹菜素处理的HFD喂养的小鼠的肝脏中观察到类似的结果。总的来说,研究结果表明,芹菜素通过靶向胎球蛋白A改善肥胖诱导的肝脏胰岛素抵抗。
研究结果表明,暴露于过量PA的肝细胞迅速增加ROS的产生,并诱导CK2α-NF-κB途径的激活,这反过来又上调胎球蛋白-A mRNA的表达。此外,PA激活的CK2α导致胎球蛋白-A蛋白磷酸化形式增加,从而延长其半衰期。转录和翻译后调节可能共同上调胎球蛋白-A的水平在肝细胞中。此外,芹菜素通过抑制ROS的产生和CK2α依赖性转录和翻译后调节,消除了PA诱导的胎球蛋白A蛋白水平的增加。因此,芹菜素阻止PA诱导的胎球蛋白-A表达的增加和胎球蛋白-A-IR复合物的形成,从而挽救了PA诱导的肝细胞胰岛素信号传导和葡萄糖摄取的损伤。芹菜素降低PA或HFD诱导的胎球蛋白-A的磷酸化丝氨酸水平。通过调节胎球蛋白-A的功能,通过转录和翻译后途径。芹菜素调控肝细胞CK2α和NF-κB活化的分子机制有待进一步研究。总之,本研究表明芹菜素在治疗肝脏胰岛素抵抗中的独特保护机制,涉及胎球蛋白A基因表达和胎球蛋白A蛋白磷酸化的调节,以及胎球蛋白A和IR之间的相互作用,最终导致减轻肥胖诱导的肝细胞和肝脏胰岛素抵抗。

3 芹菜素对胃癌细胞的影响
胃癌(GC)是世界范围内最常见的癌症之一。由于目前可用的治疗选择是侵入性的,因此正在探索新的和更良性的选择。其中之一是芹菜素(Api),一种在水果和蔬菜中发现的天然类黄酮,如芹菜、欧芹、大蒜、甜椒和甘菊茶。Api在几种疾病中具有已知的抗炎、抗氧化和抗增殖特性,并且已经探索了其作为抗癌化合物的潜力。在此,本文系统整理了关于Api对GC细胞的影响的现有数据,包括细胞增殖、细胞凋亡、幽门螺杆菌感染和分子靶点。从文献中可以得出结论,Api以剂量和时间依赖性方式抑制细胞生长,这伴随着克隆形成的减少和细胞凋亡的诱导。这通过Akt/Bad/Bcl2/Bax轴发生,其激活凋亡的线粒体途径,导致细胞增殖的限制。此外,似乎Api对GC细胞的抗增殖潜力与更具侵袭性的GC表型特别相关,但也可影响正常胃细胞。这表明这种类黄酮必须以低至中等剂量使用,以避免由正常上皮的干扰引起的副作用。在幽门螺杆菌感染的细胞中,文献表明Api通过降低幽门螺杆菌定植水平、阻止NF-kB激活和减少活性氧(ROS)的产生来减轻炎症。因此,在GC中Api似乎调节不同的癌症标志,如细胞增殖、凋亡、细胞迁移、炎症和氧化应激,证明其具有抗GC化合物的潜力。
4 芹菜素:睡眠与衰老交叉点的天然分子
NAD+是代谢的关键辅酶,随着年龄的增长表现出特征性的下降。在小鼠中,NAD+水平可以通过用芹菜素治疗来升高,芹菜素是一种天然类黄酮,可以抑制NAD+消耗糖蛋白CD38。在动物模型中,芹菜素对睡眠和寿命都有积极影响。例如,芹菜素改善老年小鼠的学习和记忆,减少三阴性乳腺癌小鼠异种移植模型中的肿瘤增殖,并在小鼠和大鼠中诱导镇静作用。此外,芹菜素延长神经退行性疾病的苍蝇模型中的存活时间,芹菜素糖苷增加蠕虫的寿命。芹菜素的治疗潜力是强调人体临床研究使用洋甘菊提取物,其中含有芹菜素作为活性成分。总的来说,洋甘菊提取物已被报道可以缓解焦虑,改善情绪和缓解疼痛。此外,膳食芹菜素摄入量与成人的睡眠质量呈正相关。芹菜素富含电子的类黄酮结构使其具有与受体和酶的不同分子结构形成强键合的能力。芹菜素的作用超出了CD38抑制,包括各种靶点的激动和拮抗调节,包括GABA和炎症通路。大量的证据将芹菜素定位为能够影响衰老和睡眠的独特分子。进一步的研究是必要的,以更好地了解芹菜素的细微差别的机制和临床潜力。
尽管有众多研究证实芹菜素具有促进长寿和促进睡眠的特性,但仍然存在许多重要的问题。首先,考虑到类黄酮多酚的结合混杂性和芹菜素的广泛的全身作用,需要额外的工作来确定,例如,是否存在芹菜素的额外靶点;在较长的治疗期内和在不同的患者群体中的最佳剂量和安全性;所有已知的芹菜素的化学衍生物的生物学效应以及每种对本文所述的健康益处的贡献程度。此外,由于芹菜素在小肠中的吸收率较低,因此通过提高其生物利用度可以潜在地增强芹菜素的治疗效果。然而,芹菜素在小肠中吸收增加的潜在益处必须与芹菜素在大肠中微生物转化为较小酚类代谢物的可用性降低相权衡,如前所述,这些代谢物也被吸收到循环中,并可能对睡眠和衰老产生影响。此外,并非所有增加NAD+水平的机制都是同样有益或有效的。例如,通过抑制CD38—一种免疫细胞糖蛋白—来提高NAD+水平可能比通过抑制PARP1—一种响应DNA损伤并促进DNA修复的酶—来提高NAD+水平更可取。对提高NAD+水平的不同干预措施进行系统的比较和风险/效益分析将是有价值的。最后,需要进一步的研究来阐明芹菜素的作用机制。
几个世纪以来,天然产物已在世界各地用作治疗炎症性疾病的治疗剂。目前,正在进行黄酮类化合物或其他植物衍生成分的体外和体内实验,以揭示这些植物化学物质对健康的进一步益处。越来越多的证据表明,Api是一种天然黄酮类化合物,具有广泛的药理活性,对不同类型的癌症具有巨大的治疗价值。在GC中,当以低至中等剂量存在时,Api似乎具有以剂量和时间依赖性方式减少克隆形成和抑制细胞增殖的能力,在未分化细胞中具有更显著的作用,而不改变正常胃上皮。此外,Api在GC细胞中的生长抑制活性至少部分地与诱导凋亡相关。在体内研究中,在幽门螺杆菌感染的胃上皮中,Api可以减少体外炎症,减少萎缩性胃炎和胃癌,以及幽门螺杆菌对胃上皮的定植。此外,API似乎是一种多靶向药物,因为它可以调节关键因子和重要信号通路,如Akt/Bad/Bax和IkBα/NF-kB,这些因子和信号通路参与肿瘤的发生和进展,如体外和体内研究所证明的;以及GC细胞中ROS的水平。总之,根据本综述中包括的研究,在GC的背景下,API具有调节癌症的不同标志的能力,例如细胞增殖、凋亡、炎症和氧化应激。




