新发现!柠檬中的这种物质,可以改善线粒体功能,延缓血管衰老
11/11/2025 16:38:39
血管老化是指随着年龄增长,血管在结构与功能上发生退行性改变,包括血管弹性下降、内皮功能障碍等,此外,一系列与衰老相关的标志物水平也会升高,如细胞周期蛋白依赖性激酶抑制剂 p21(CDKN1A) 和 p16(CDKN2A),这些都会增加患心脑血管疾病的风险。
2025年9月,来自南昌大学的研究团队在 Aging Cell 杂志发表题为《Dietary Citrate Restores Age-Related Endothelial Cell Mitochondrial Dysfunction and Alleviates Atherosclerosis》的文章。这项研究发现,膳食补充柠檬酸盐可延长小鼠寿命,并通过激活AMPK相关途径改善线粒体功能,延缓血管衰老并缓解与年龄相关的血管疾病。

1.柠檬酸盐延缓血管老化与内皮细胞衰老
既往研究表明,膳食补充柠檬酸盐能够延长黑腹果蝇、秀丽隐杆线虫的寿命。在本项研究中,研究人员探讨了柠檬酸盐对自然衰老和高脂饮食喂养的小鼠的血管老化和与年龄相关的血管疾病的影响。
研究人员分别建立了老年小鼠模型与高脂饮食诱导的血管损伤模型。在老年小鼠模型中,研究人员将老年雄性小鼠随机分为柠檬酸盐组与对照组,每日接受1%的柠檬酸钠水或新鲜水(柠檬酸钠在体内可解离为柠檬酸盐),持续 6 个月或直至自然死亡。在高脂饮食模型中,研究人员给予 ApoE⁻/⁻ 雄性小鼠高脂饮食 8 周,同时在高脂饮食期间分别补充柠檬酸钠水或新鲜水,以观察柠檬酸盐对血管的影响。
研究结果显示,长期补充膳食柠檬酸盐能够显著延缓血管衰老并改善血管功能。在老年小鼠模型中,持续饮用 1% 柠檬酸钠的小鼠较对照组表现出更为完整的血管结构特征,包括弹性纤维断裂减少、内膜-中膜厚度减小、管腔面积增大以及胶原沉积下降,这表明柠檬酸盐可延缓与年龄相关的血管老化(图1)。

而根据高脂饮食诱导的 ApoE⁻/⁻ 动脉粥样硬化模型的研究结果显示,柠檬酸盐处理组的小鼠整个主动脉中粥样硬化变的总体比例显著降低,这进一步证实了其对血管病变的改善作用。
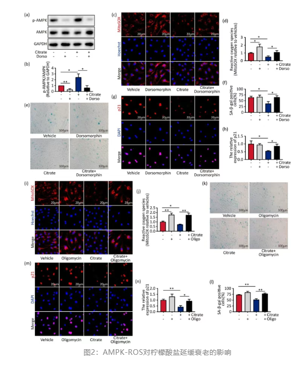
与年轻细胞相比,衰老细胞中的柠檬酸盐含量显著降低。研究人员发现,外源性补充柠檬酸盐能够恢复衰老细胞中降低的柠檬酸盐水平,延缓内皮细胞衰老并减轻衰老诱导的线粒体功能障碍。在机制方面,柠檬酸盐能够通过激活 AMPK 信号通路,提高线粒体呼吸效率和ATP产量,降低ROS水平,增强线粒体自噬与更新,从而改善衰老内皮细胞的能量代谢活性。这一结果表明,柠檬酸盐能够通过 AMPK-ROS 信号级联延缓内皮细胞衰老。

2.什么是柠檬酸盐?
1784年,瑞典化学家 Carl Wilhelm Scheele 通过从柠檬汁中结晶的方法,首次获得了柠檬酸。从化学的角度看,柠檬酸是一种含有三个羧基和一个羟基的三元羧酸,化学式为C₆H₈O₇。这是一种天然存在的有机弱酸,可以通过饮食摄入,它广泛存在于多种水果和蔬菜中,尤其以柑橘类水果最为常见,柠檬和青柠的柠檬酸含量特别高,可占这些水果干重的8%。

柠檬酸盐(citrate),又称枸橼酸盐,是柠檬酸(citric acid)去掉氢离子后形成的盐或阴离子形式,其化学式为C₆H₅O₇³⁻。柠檬酸盐常以钠、钙、钾等形态存在,柠檬酸钠、柠檬酸钾、柠檬酸钙可以统称为“柠檬酸盐”。在人体内,柠檬酸盐以柠檬酸根离子的形式存在,是三羧酸循环中的重要中间产物,也是细胞能量代谢的核心物质之一。它在能量代谢、氧化还原平衡、线粒体功能等方面都起着核心作用。
柠檬酸盐的日常营养摄入量约为每日4克。在我国,柠檬酸盐尚无法规标准,但其钠盐形式的柠檬酸钠已被批准为食品添加剂使用,可作为酸度调节剂、稳定剂、抗氧化剂、防腐剂以及乳化剂等,用于食品加工与调味。
在美国与欧盟,柠檬酸钠都被允许作为食品添加剂使用,要求适量食用。
3.柠檬酸盐的其他作用
1)抗氧化
柠檬酸盐具有抗氧化作用,一方面是因为其本来就是强大的抗氧化剂,另一方面是柠檬酸盐可以与体内的自由基发生反应,从而减少自由基对细胞和组织的氧化损伤,降低氧化应激水平。
2)降尿酸
柠檬酸盐是尿液中最丰富的有机阴离子,也是钙肾结石的重要内源性抑制剂。因此,柠檬酸盐在可以通过碱化尿液、促进尿酸排泄来实现降尿酸。根据《中国高尿酸血症相关疾病诊疗多学科专家共识(2023年版)》,枸橼酸盐(包括枸橼酸钾、枸橼酸氢钾钠和枸橼酸钠)是尿中最强的内源性结石形成抑制剂,同时可碱化尿液,增加尿酸在尿液中的溶解度,溶解尿酸结石并防止新的结石形成。




